EVAL-AD353XR

16-Bit, 4/8-Channel, Low Power, Voltage Output DAC with On-Chip Reference.

EVAL-AD3530R evaluation board

Overview

The EVAL-AD3530R and EVAL-AD3531R are evaluation boards for the AD3530R and AD3531R, low power, 16-bit, buffered voltage output digital-to-analog converters (DACs). The AD3530R provides 8 output channels, while the AD3531R provides 4. Both devices include software-programmable gain controls that result in full-scale output spans of 2.5 V or 5 V. Target applications include optical transceivers, test and measurement, industrial automation, and data acquisition systems.

The AD3530R and AD3531R variants add a 2.5 V, 5 ppm/°C internal voltage reference (disabled by default); the base AD3530 and AD3531 use an external reference only. All variants operate from a single 2.7 V to 5.5 V supply and include integrated multiplexers for monitoring output voltages, output currents, and internal die temperature. The evaluation board also includes an on-board ADR4525 precision voltage reference. The EVAL-AD3530RARDZ interfaces to a PC via an EVAL-SDP-CK1Z system demonstration platform board and is controlled using ACE software. A 12-pin SPI PMOD connector (P5) also allows direct connection to microcontrollers, without requiring the SDP-K1.

The devices guarantee monotonic operation by design, incorporate power-on reset (POR) circuits, and offer power-down modes that reduce current consumption to 670 μA typical. The SPI-compatible, 4-wire serial interface supports clock rates up to 50 MHz and IOVDD levels as low as 1.08 V.

Features:

  • 16-bit voltage output DAC: 8-channel (AD3530R) or 4-channel (AD3531R)

  • Single 2.7 V to 5.5 V supply range

  • Internal 2.5 V references; output voltages of 2.5 V or 5 V

  • Ultra-low output headroom for improved system efficiency

  • Compact WLCSP package optimized for QSFP-DD and OSFP form factors

  • SPI-compatible serial interface

  • On-board ADR4525 precision voltage reference

  • Flexible power input: USB-C connector, terminal block, or SDP-K1

  • Configurable link options (JP1–JP5) for supply, reference, and level-shifter settings

  • PMOD connector for standalone microcontroller use

Applications:

  • Optical transcievers

  • Industrial automation and control systems

  • Data acquisition systems

  • Test and measurement equipment

EVAL-AD3530R evaluation board top view

Figure 1 EVAL-AD3530R evaluation board

Following the documented flow provides a much better experience. If you have questions, ask on our EngineerZone community forum, but please read the documentation thoroughly first.

To evaluate the AD3530R, use the EVAL-AD3530R evaluation board together with the EVAL-SDP-CK1Z SDP-K1 controller board and the ACE software. For FPGA-based designs, the HDL reference design supports the CoraZ7s, DE10-Nano, and ZedBoard carriers.

Table of contents

  1. Using the evaluation board and HDL reference design:

    1. Prerequisites - what you need to get started

    2. Quick start guides:

      1. Using the CoraZ7s

      2. Using the DE10-Nano

      3. Using the ZedBoard

  2. Design with the AD3530R

    1. About the device driver:

  3. About the JESD204 utilities:

  4. Help and Support

Block diagram

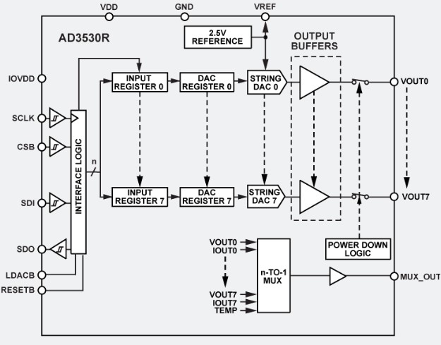
Block diagram of the AD3530R HDL reference design

Figure 23 AD3530R HDL reference design block diagram

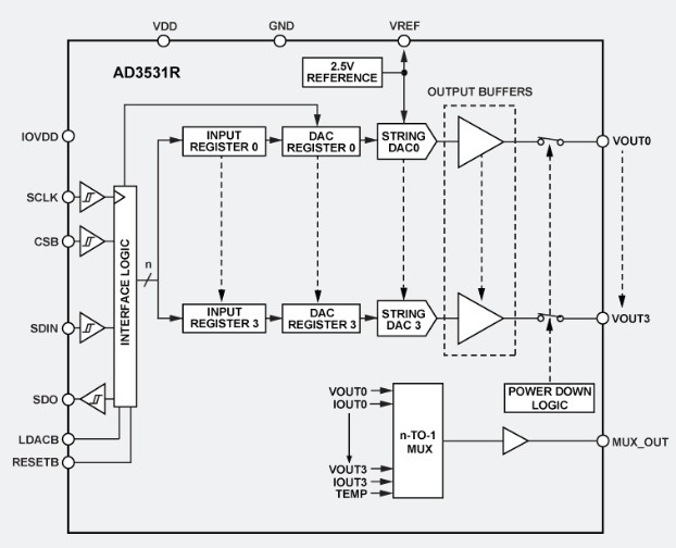
Block diagram of the AD3531R HDL reference design

Figure 24 AD3531R HDL reference design block diagram

Resources

Warning

All the products described on this page include ESD (electrostatic discharge) sensitive devices. Electrostatic charges as high as 4000V readily accumulate on the human body or test equipment and can discharge without detection. Although the boards feature ESD protection circuitry, permanent damage may occur on devices subjected to high-energy electrostatic discharges. Therefore, proper ESD precautions are recommended to avoid performance degradation or loss of functionality. This includes removing static charge on external equipment, cables, or antennas before connecting to the device.